多城密集出台购房补贴政策
时间:2025-12-11发布者:内蒙古自治区房地产业协会

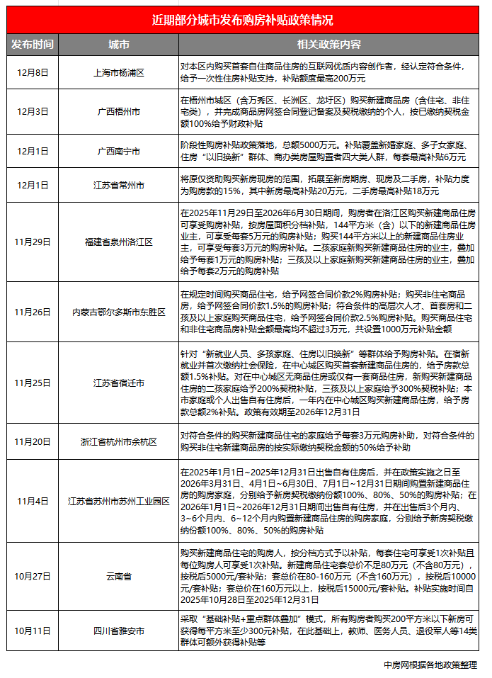
临近年末,房地产市场再迎来一波购房补贴热潮。

12月8日,上海市杨浦区发布打造互联网优质内容创作集聚区支持政策的通知提出,对本区内购买首套自住商品住房的互联网优质内容创作者,经认定符合条件,给予一次性住房补贴支持,补贴额度最高200万元。

12月3日,广西梧州市宣布开展2025年四季度购房契税补贴活动,提出在梧州市城区(含万秀区、长洲区、龙圩区)购买新建商品房(含住宅、非住宅类),并完成商品房网签合同登记备案及契税缴纳的个人,按已缴纳契税金额100%给予财政补贴。

  多地密集发布购房补贴政策

除上述两城外,据中房网不完全统计,今年10月份以来至少还有省级城市云南,以及江苏省常州市、宿迁市、苏州市苏州工业园区,广西南宁市,四川省雅安市、内蒙古鄂尔多斯市,浙江省杭州市余杭区,福建省泉州洛江区等地发布了购房补贴的相关政策。

图片

整体来看,各地购房补贴主要有三种补贴模式,即契税比例补贴、房价比例补贴和固定金额补贴。而且与以往普惠性补贴不同,当前购房补贴政策呈现出精细化、广覆盖的特征,尤其注重对特定群体的政策倾斜。

如从专项补贴来看,上海市杨浦区聚焦互联网优质内容创作者,对符合条件的首套自住商品房购买者给予一次性最高200万元的补贴;广西南宁市、江苏省宿迁市将多子女家庭纳入政策支持范围;四川省雅安市采用“基础补贴+ 重点群体叠加”组合模式,购房者购买200平方米以下新房均可享受每平方米不低于300元的基础补贴,在此基础上,教师、医务人员和退役军人等14类群体可额外获得补贴等。

政策加码还体现在补贴范围的扩容上,如江苏省常州市明确,对住房困难工薪群体购房资助政策进行加码,将原仅资助购买新房现房的范围,拓展至期房、现房及二手房,补贴力度为购房款的15%,其中新房最高补贴20万元,二手房最高补贴18万元。

与此同时,广西梧州市、南宁市,内蒙古鄂尔多斯市东胜区还打破住房品类限制,将补贴范围延伸至非住宅类商品房,进一步拓宽政策惠及面。

此外,不少城市进一步细化补贴规则,根据房屋价格或面积设置分档补贴标准。例如,云南省针对新建商品住宅实施总价分档补贴:套总价不足80 万元(不含),补贴税后每套5000元;套总价在80万-160万元(不含)及套总价160万元以上的,补贴税后每套分别为1万元和1.5万元。福建省泉州洛江区则以房屋面积为划分依据,购买144平方米(含)以下新建商品住房的业主,可享受每套5万元补贴;购买144平方米以上新建商品住房的业主,可享受每套3万元补贴。

  政策工具日趋精细化

中房研协测评研究中心指出,近期系列高密度、高力度的购房补贴政策举措,反映出地方政府在稳定房地产市场、促进结构优化上的积极作为,也凸显出当前市场环境下政策工具日趋精细化、系统化趋势。在政策与市场双向互动中,房地产市场有望逐步寻得新的平衡点。

易居研究院表示,今年四季度以来全国多地推出一系列购房补贴政策,具有内容丰富、力度大的特征,充分体现各地对住房消费的重视,也有助于四季度进一步降低购房成本,并积极促进房地产市场止跌回稳。

与此同时,58安居客研究院院长张波认为,未来购房补贴政策方向更加“应需施策”。支持对象更趋精准,定向支持特定群体;支持方式更显灵活,注重与不同群体的支付能力、购房总价相匹配;支持的购房场景也更聚焦,重点在于加速市场流通,助力新房库存去化。

不少业内人士亦认为,巩固房地产止跌回稳态势仍需政策支持,而加力购房补贴是其重要选项,除了期待更多城市出台购房补贴政策外,购房补贴政策本身亦可持续优化完善。